福州地铁集团有限公司是福州市从事城市轨道交通建设和运营的国有独资公司,全面负责地铁项目的投资、规划、建设、运营、管理和沿线地下空间资源的开发利用。福州地铁运营分公司目前负责地铁1号线的运营管理工作,并负责4、5、6号线的筹备工作。
根据既有线路运营及新线筹备安排,福州地铁运营分公司现开展2020届应届生的招收工作。
加入我们,在这里你们可以发挥所学所长,有良好的专业工作条件及发展空间,广阔的晋升空间让你们快速成长!福州轨道交通事业的发展需要你们携手共进!
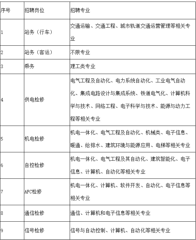
一、人员需求计划

备注:各岗位招聘人数根据岗位需求计划招满为止。
二、应聘基本条件
(一)普通全日制大专及以上学历。
(二)原铁道部直属本科类院校籍贯不限;原铁道部直属大专类院校信号相关专业籍贯不限;其他院校/专业福建籍优先,以福州、宁德、三明、南平、莆田、龙岩为主。
(三)因工作环境对身体素质要求较高,所以各岗位招收的男生占比不低于90%。
(四)在校专业课成绩补考不超过两门,能顺利取得毕业证(本科及以上应同时获得学位证)。
(五)乘务要求男身高不低于168cm,双眼裸视力达0.8(4.9);站务要求男身高不低于165cm、女身高不低于155cm;无纹身、色盲色弱、高度近视、心脏病、传染病、精神和心理障碍,普通话良好,无口吃,符合公务员录用体检的标准。
(六)学习成绩优良,专业、学历等符合招聘岗位要求,有校园社团工作经历、综合素质能力突出者优先考虑。
(七)能够适应招聘岗位的工作要求,服从岗位安排和调整。
三、官方报名渠道
应聘者前往公司官网“人才招聘-简历投递”版块注册个人信息并根据相关要求投递简历,网址链接为:http://zp.fzmtr.com/。
四、薪酬待遇
公司为员工提供良好的薪酬待遇及福利(如健康体检、六险一金等)、公租房、食堂、文体活动中心、健身馆、地铁免费出行等各项生活保障;同时为广大员工提供了完善的人才培养发展体系及广阔的职业发展平台。
原铁道部直属院校(不含二级学院)及原985、211的普通全日制本科及以上学历录用人员试用期考核通过后将认定为分公司技术储备人才,经过1-2年的一线锻炼,参与工程师选拔,往技术骨干方向发展。
根据《福州市人民政府印发关于鼓励引进高层次人才的八条措施的通知》(榕政[2018]7号),国内“双一流”建设高校全日制本科及以上学历毕业生或国家级研究机构的全日制硕士研究生可享受相应的福州市引进人才优惠政策。
五、招聘程序
(一)报名
1.报名截止时间:
报名截止时间:2020年3月31日24:00。
2.报名方式:通过福州地铁官网公布的招聘渠道进行报名。
(二)资格审核
根据招聘专业、条件,对报名学生进行资格审核。资格审核通过者参加综合测评,时间、地点以用人单位通知为准。
(三)综合考评及成绩构成
综合测评由能力测评、在线心理测验及面试三部分构成。
1.能力测评
能力测评包括专业知识和综合素质测试题。能力测评满分100分,合格线60分。满足以下条件的入围面试:
(1)同岗位同批次里成绩60分(含)以上。
(2)达到同岗位同批次里平均分成绩90%。
(3)符合各岗位学历、性别比例人数要求。
(4)进入面试的人数不超过录用人数的3倍,以能力测评成绩高低进行排名,如最后名次出现成绩并列且超过录用人数3倍的,均不进入面试(例:某专业招录10人,共30人可通过能力测评进入面试,但出现第28名有5人能力测评成绩并列的,从第28名起均不进入面试)。
(5)原铁道部直属院校或原985、211院校的普通全日制本科及以上学历应届毕业生不参加能力测评。
2.在线心理测验
通过第三方测评系统考察最容易导致工作偏差的心理风险因素,帮助公司在招聘过程中发现心理风险较高的应聘者。该项评价作为面试参考依据之一。
3.面试:满分100分,合格线60分。
4.综合测评结果运用
(1)总分=能力测评成绩*50%+面试成绩*50%。
(2)综合测评成绩合格线60分。如合格线以上人数超出计划招收人数,则以分数高低排名确定人数,如有总成绩相同的,以能力测评成绩高低排名。
(3)原铁道部直属院校或原985、211院校的普通全日制本科及以上学历应届毕业生的综合测评成绩以面试成绩为准,即面试成绩60分(含)以上为合格,成绩合格的按分数高低排名录取。
(四)体检
用人单位组织面试合格者到福州市指定医院体检,时间以用人单位通知为准。
(五)签订毕业生就业协议
检合格者签订2020届毕业生就业协议书。
(六)岗前培训
根据公司需要,在毕业前后分批安排签订就业协议的学生进行岗前培训,并签订安全协议,期间培训学生需自行购买商业意外险。
(七)签订劳动合同
学生毕业后签订劳动合同,成为正式编制员工,报到时间以用人单位通知为准。
六、其他事项
(一)应聘者对个人填报信息的真实性负责。如与事实不符,公司有权取消其录用资格。
(二)应聘者所提供的个人信息资料恕不退还,公司将予以妥善保管。
(三)每人只允许报一个岗位。
(四)应聘者须在招聘期间保持本人手机畅通,以免招聘相关信息无法通知。凡因通讯不畅导致无法联络本人的,均视为本人自动放弃。
(五)谢绝来电、来函、来访。
福州地铁集团有限公司运营分公司
2020年3月7日


