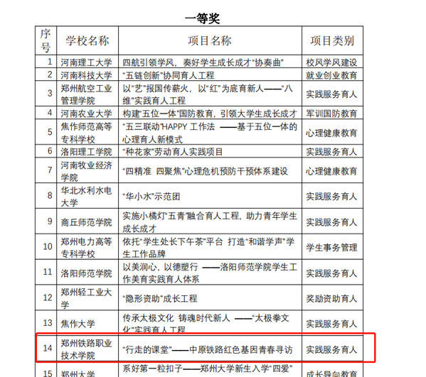
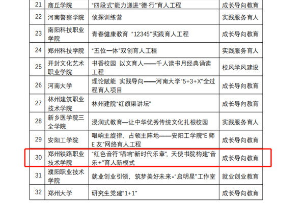
近日,河南省教育厅下发了《关于2022年普通高等学校学生工作优秀成果项目获奖名单的公示》,根据《河南省教育厅办公室关于组织开展2022年普通高等学校学生工作优秀成果项目评选的通知》要求,经高校推荐、省教育厅组织专家评审,通过网络评审、专家评议、现场展示、专家终审等环节,评选出2022年普通高等学校学生工作优秀成果项目一等奖20名、二等奖30名、三等奖40名。我校实践服务育人《“行走的课堂”——中原铁路红色基因青春寻访》项目荣获一等奖,成长导向教育《“红色音符”唱响“新时代华章”,天使书院构建“音乐+”育人新模式》项目荣获三等奖。



我校历来高度重视学生工作,积极打造学生工作品牌。着力破解“行业文化融入不足、思政实践教学不够、个人理想与职业要求不契合”等学生工作难点、痛点,结合学校行业特色,党委学生工作部联合团委、马克思主义学院,深挖铁路红色资源,凝练“播下火种、革命起源”等8个主题,打造中共洛阳组、二七纪念塔、郑欧班列等10个寻访地,活动通过“寻革命旧址、访榜样人物、思理论伟力、讲奋斗故事”等4大环节,打造出沿着铁路线实践育人的“行走的课堂”;围绕为党育人、为国育才的使命,积极探索书院制育人模式创新实践,天使书院以深挖红色音乐艺术资源构建音乐党史为切入点,将红色音乐艺术资源与思政育人元素有机融合,通过构建育人资源、丰富育人载体、创新育人形式等,构建“理论培养+素质教育+社会实践”相融合的“音乐+”书院育人模式。
未来,我校学生工作将继续坚持立德树人根本任务,坚持以习近平新时代中国特色社会主义思想为指导,以“家国情、铁路魂、工匠心、复兴梦”的学校核心文化理念,为国家培养更多可靠接班人、卓越职业人、过硬高铁人。

