因医院业务发展需要,现面向社会招聘医师、护理,现将有关事项公告如下
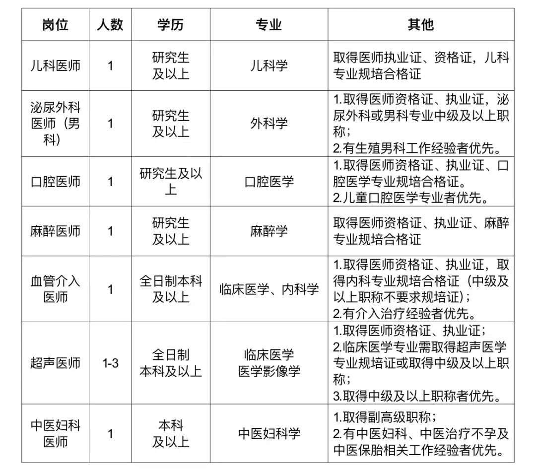
一、招募计划

二、基本条件
(一)具有中华人民共和国国籍;
(二)思想政治素质好,拥护中国共产党领导和社会主义制度,品行端正,遵纪守法;
(三)自愿从事相关工作,作风踏实,吃苦耐劳,甘于奉献,组织纪律观念强;
(四)具备岗位所需的专业、技能和其他条件;
(五)具备正常履行职责的身体条件和心理素质;
(六)符合法律法规的其他条件。
三、如有下列情况者,不得报名
(一)受过各类刑事处罚的;
(二)曾被开除公职的;
(三)受处分期间或未满影响期限的;
(四)涉嫌违纪违法正接受有关专门机关审查尚未作出结论的;
(五)近五年曾发生过经第三方鉴定机构认定的三级甲等及以上医疗事故主责的;
(六)近五年有年度考核为合格以下等次的;
(七)法律、法规规定的其他情形。
四、报名
(一)请有意者于2024年10月7日(星期一)17:00前扫描下方二维码填写绵阳市妇幼保健院(绵阳市儿童医院)应聘信息登记表。(根据报名情况择优通知面试人员)
五、考核
(一)现场面试时需携带以下材料和证件原件及复印件(2份)
1.个人简历;
2.身份证、毕业证(学位证);
3.学信网上下载个人学历及学籍验证报告1份;
4.岗位要求的相关证明材料。
(二)报名人员应对所提供材料的真实性负责,在招聘的任何环节发现报考者不符合报考条件或弄虚作假的,取消其报考资格或聘用资格,所造成的一切后果由当事人承担。
(三)报名人员须按照本单位通知与安排,在约定时间内完成面试及试岗,根据“双向选择,择优录取”的原则确定拟录用人员。
咨询电话:0816-2357922(徐老师)
热诚欢迎广大应聘者积极报名。
详情点击链接:https://mp.weixin.qq.com/s/xkiiqiQLpDwIYtR-j7bSmA?scene=25#wechat_redirect